全国统一咨询电话 4006-303-880
汇上优课 北京论思教育 艺考 北京海淀区论思教育艺考文化课冲刺辅导中心贵不贵?

北京海淀区论思教育艺考文化课冲刺辅导中心贵不贵?

2025-12-03 15:18分类:艺考阅读:10 分享
文章导语
  • 北京海淀区论思教育艺考文化课冲刺辅导中心,专注为艺考生提供高效文化课提升方案。依托海淀区优质教育资源,汇聚资深教师团队,结合艺考生学习特点定制个性化教学计划,助力艺考生在短时间内夯实基础、突破瓶颈。性价比与教学质量双优,让艺考生在文化课冲刺阶段少走弯路,轻松实现升学目标。

选择论思教育,开启文化课冲刺加速度

中心深知艺考生时间紧、任务重,采用“考点精讲+题型精练”模式,直击高考高频考点,帮助学生快速掌握核心知识。小班化教学确保每位学生得到充分关注,教师团队平均教龄10年以上,熟悉艺考政策与命题趋势,能精准把握学生薄弱环节,针对性提升。配套专属学习管理师全程跟踪,实时调整学习计划,让学习效率事半功倍。

适合人群
即将参加高考的艺体生
开设班型
一对一、8人小班课
教学科目
语文、数学、英语、政治、地理、历史、物理、化学、生物

机构优势

海淀校区地址

*北京论思上地校区
北京市海淀区嘉华大厦。
*北京论思公主坟校区
北京市海淀区天行健大厦。
*北京论思人大校区
北京市海淀区数码大厦。
*北京论思黄庄校区
北京市海淀区海淀文化艺术大厦。

论思教育以“高性价比”赢得家长与学生信赖

课程收费严格遵循行业标准,根据学生基础与目标定制不同套餐,拒绝盲目收费。同时提供免费试听、阶段性测评等服务,让家长清晰了解教学效果。中心位于海淀区核心地段,交通便利,学习环境安静舒适,配备先进教学设施,为艺考生营造沉浸式学习氛围。选择论思,用合理投入换取优异成绩,让艺考之路更有保障。

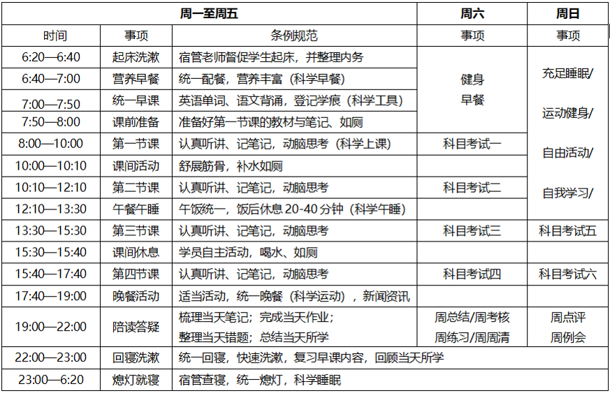
时间管理

机构简介

北京论思教育是一家专业从事“小初高”课外培训与综合素质发展的教育企业,当前开设的课程覆盖小学、初中、高中各年级,自创建以来,论思教育秉承“一切为了孩子的优秀而努力”的企业使命,始终专注于学习行为研究,创立了“分班制授课、分层次教学、个性化辅导”的教学模式,践行“以学生为中心”的互动式教学,讨论式教学,思考式教学,营造良好的课堂氛围,秉承“对孩子负责、对家长负责、对社会负责”的办学宗旨,矢志“让每一个孩子都能在最短的时间获得最大的成长;让每一个孩子都能接受最优质的教育服务;让每一个孩子都能体验到学习的乐趣和成长的快乐”。

在这里,每一份努力都能收获看得见的进步

论思教育坚持“以学生为中心”,通过模拟考试、心理疏导等全方位服务,帮助艺考生克服焦虑,建立自信。历年学员平均提分显著,众多学生成功考入理想院校。现在咨询即可获取个性化学习方案,让论思教育成为你艺考文化课冲刺的得力助手,助你圆梦理想大学!

推荐阅读

*北京西城论思艺考文化课冲刺辅导班地址在哪?

*高校特殊类型招生:艺术类和高水平运动队招生新要求

*北京东城十大艺考文化课冲刺辅导机构口碑排行

如果还想了解更多北京论思的相关课程,或了解北京论思学校地址、课程安排等相关信息,可以拨打页面上方的电话联系我们,也可以在下方页面进行留言,我们期待您的咨询

以上就是北京论思教育为您提供北京海淀区论思教育艺考文化课冲刺辅导中心贵不贵?的全部内容,更多内容请进入艺考栏目 查看

温馨提示: 提交留言后老师会第一时间与您联系! 热线电话:4006-303-880
北京论思教育地址:黄庄校区、人大校区、公主坟校区、上地校区...
【学校】咨询热线: 4006-303-880
以上信息知识产权归具体机构所有 | 招生合作 | 免责声明 | 版权/投诉