全国统一咨询电话 4006-303-880
汇上优课 成都华新文登考研辅导中心 考研辅导 重庆工商大学2026年硕士研究生招生简章

重庆工商大学2026年硕士研究生招生简章

来源:成都华新文登考研辅导中心发布时间:2025-09-30 09:57分类:考研辅导阅读:58 分享
文章导语

重庆工商大学是国家“中西部高校基础能力建设工程”高校、首批“卓越农林人才教育培养计划项目”试点高校,重庆市重点建设高校、重庆市一流学科建设高校、重庆市国际人文特色高校、重庆市经济学拔尖人才培养示范基地,为“长江—伏尔加河”高校联盟、“一带一路”中波大学联盟成员单位,中国新闻奖报送单位。

PART1培养目标
培养热爱祖国,拥护中国共产党的领导,拥护社会主义制度,遵纪守法,品德良好,具有服务国家、服务人民的社会责任感,掌握本学科坚实的基础理论和系统的专业知识,具有创新精神、创新能力和从事科学研究、教学、管理等工作能力的高层次学术创新型专门人才,以及具有较强解决实际问题的能力、能够承担专业技术或管理工作、具有良好职业素养的高层次实践创新型人才。
PART2拟招生计划及专业
2026年学校预计招收全日制硕士研究生1800余名(含推荐免试生,以下简称“推免生”),非全日制硕士研究生约300名。
特别提示:本招生简章和《重庆工商大学2026年硕士研究生招生专业目录》公布的拟招生计划(包括各专业的招生计划和推免生招生计划)为预计招生人数,仅供考生报考时参考,实际录取时将根据教育部当年下达的招生指标,综合考虑学校生源情况和发展需要,对专业招生计划数等进行调整。如有未完成的推免生招生计划,列入统招计划使用。
PART3报考条件
(一)报名参加全国硕士研究生招生考试的人员,须符合下列条件:
1.中华人民共和国公民。
2.拥护中国共产党的领导,品德良好,遵纪守法。
3.身体健康状况符合国家和我校规定的体检要求。
4.考生学业水平必须符合下列条件之一:
(1)国家承认学历的应届本科毕业生(含普通高校、成人高校、普通高校举办的成人高等学历教育等应届本科毕业生)及自学考试和网络教育届时可毕业本科生。
应届本科毕业生及自学考试和网络教育届时可毕业本科生考生,在录取当年入学前须取得国家承认的国(境)内高校本科毕业证书或教育部留学服务中心出具的《国(境)外学历学位认证书》。
(2)具有国家承认的本科毕业学历的人员。
(3)获得国家承认的高职(专科)毕业学历后满2年及以上人员(毕业后到录取当年入学前,下同)或国家承认学历的本科结业生,且符合招生单位提出的具体学业要求的,按本科毕业同等学力身份报考。
(4)已获硕士、博士研究生学历或学位的人员。
(5)在读研究生报考须在报名前征得所在培养单位同意。
(二)报名参加以下专业学位全国硕士研究生招生考试的,按下列规定执行:
1.报名参加法律(非法学)专业学位硕士研究生招生考试的人员,须符合下列条件:
(1)符合(一)条中的各项要求。
(2)报考前所学专业为非法学专业。
2.报名参加法律(法学)专业学位硕士研究生招生考试的人员,须符合下列条件:
(1)符合(一)条中的各项要求。
(2)报考法律(法学)专业学位的,报名前所学专业为法学专业(获得法学第二学士学位的人员可报考)。
3.报考工商管理[125100]、公共管理[125200]、旅游管理[125400]、项目管理[125602]专业学位硕士研究生招生考试的人员,须符合下列条件:
(1)符合(一)条中第1、2、3各项的要求。
(2)本科毕业后有3年以上工作经验;或获得国家承认的高职(专科)毕业学历或本科结业后,符合招生单位提出的相关学业要求,达到本科毕业同等学力并有5年以上工作经验;或获得硕士、博士研究生学历或学位后有2年以上工作经验。
工商管理硕士专业学位研究生相关考试招生政策同时按照《教育部关于进一步规范工商管理硕士专业学位研究生教育的意见》(教研〔2016〕2号)有关规定执行。
2027年招生起,工程管理专业学位中的工业工程与管理(代码为125603)、物流工程与管理(代码为125604)也须符合上述两项报考条件。
(三)具有推荐免试资格的考生,报考重庆工商大学的具体要求参见《重庆工商大学2026年接收推荐免试攻读硕士学位研究生章程》。
PART4报名
所有考生均须参加网上报名和网上确认,积极配合签署《考生诚信考试承诺书》并遵守相关约定,认真核对并确认本人报名信息,根据核验工作要求提交补充材料,逾期不得补办。报名期间,考生可自行修改网上报名信息或重新填报报名信息,但每位考生只能保留一条有效报名信息。逾期不得修改报名信息。
应届本科毕业生原则上应选择就读学校所在地省级教育招生考试机构指定的报考点,其中成人高校应届本科毕业生也可选择教学点所在地省级教育招生考试机构指定的报考点;单独考试考生应选择招生单位所在地省级教育招生考试机构指定的报考点;其他考生应选择工作所在地或户籍所在地省级教育招生考试机构指定的报考点。
特别提示:报考我校设计硕士(专业代码135700)的考生可自行选择报考点,不要求必须选择重庆工商大学考点(报考点代码5012)。
1.网上报名要求
1.网上报名时间为2025年10月16日至10月27日(网上预报名时间为2025年10月10日至10月13日,每日9:00—22:00。
2.考生应在规定时间登录“中国研究生招生信息网”(网址:https//yz.chsi.com.cn,以下简称“研招网”)浏览报考须知,并按省级教育招生考试机构、报考点以及报考招生单位的网上公告要求报名。
3.考生报名时只能填报一个招生单位的一个专业。
4.考生应按要求如实填写学习情况和提供真实材料。考生因网报信息填写错误、填报虚假信息而造成不能考试(含初试和复试)或录取的,后果由考生本人承担。
5.考生要如实填写本人所受奖惩情况,特别是在参加普通和成人高等学校招生考试、全国硕士研究生招生考试、高等教育自学考试等国家教育考试过程中因违纪、作弊所受处罚情况。对弄虚作假者,将按照《国家教育考试违规处理办法》《普通高等学校招生违规行为处理暂行办法》严肃处理。
6.报名期间将对考生学历(学籍)信息进行网上校验,考生可上网查看学历(学籍)校验结果。考生可在报名前或报名期间自行登录“中国高等教育学生信息网”(网址:https://www.chsi.com.cn)查询本人学历(学籍)信息。
未能通过学历(学籍)网上校验的考生,应在招生单位规定时间内按要求完成学历(学籍)核验。
7.符合享受初试加分、少数民族照顾政策、免初试或报考专项计划有关条件的考生,须在网上报名时按要求填报申请信息。未按规定申报的,不享受相应照顾或加分政策。
8.报考“退役大学生士兵”专项硕士研究生招生计划的考生,应为高校学生应征入伍退出现役〔高校学生指全日制普通本专科(含高职)、研究生、第二学士学位的应(往)届毕业生、在校生和入学新生,以及成人高校招收的普通本专科(含高职)应(往)届毕业生、在校生和入学新生〕,且符合硕士研究生报考条件者。考生报名时应当选择填报退役大学生士兵专项计划,并按要求填报本人入伍前的入学信息以及入伍、退役等相关信息,复试前须向招生单位提供《入伍批准书》和《退出现役证》进行复核。
对服役期间获得三等战功、二等功以上奖励或者二级以上表彰,符合全国硕士研究生招生考试报考条件的退役人员,可申请免初试攻读硕士研究生。
9.考生应当认真了解并严格按照报考条件及相关政策要求填报志愿并选择报考点。因不符合报考条件及相关政策要求,造成后续不能网上确认、考试(含初试和复试)或录取的,后果由考生本人承担。
10.考生网上报名成功后,应通过定期查阅省级教育招生考试机构、报考点、招生单位官方网站等方式,主动了解网上确认、考试安排及注意事项等,积极配合完成相关工作。
11.考生应当按规定缴纳报考费。
2.网上确认要求
1.网上确认时间由各省级教育招生考试机构根据教育部有关工作安排和本地区报考组织情况自行确定和公布,具体确认工作由相关报考点组织实施。
2.考生网上确认时应当积极配合报考点,根据核验工作要求提交有关补充材料。
3.所有考生均应当对本人网上报名信息进行认真核对并确认。报名信息经考生确认后一律不作修改,因考生填写错误引起的一切后果由其自行承担。
4.考生应当按报考点规定配合采集本人图像等相关电子信息。
PART5考生报考资格审查
根据教育部规定招生单位和报考点应组织专人对考生报考信息和网上确认材料进行全面、认真审核,确定考生的考试资格。考生填报的报名信息与报考条件不符的,不得准予考试、录取,随时发现、随时处理。报考点和招生单位发现有考生伪造、变造证件时,应立即向公安机关报案。
未通过网上学历(学籍)校验的考生,考生须在规定时间内提供权威机构出具的认证报告后,再准予考试,否则不得准予考试。
特别提示:为避免因学籍或学历问题影响报考,请所有考生在网上确认前自行在中国高等教育学生信息网(http://www.chsi.com.cn)上进行学籍(应届生)或学历(往届生)查询,并将查询结果(《教育部学籍电子注册备案表》(应届生)或《教育部学历证书电子注册备案表》或《中国高等教育学历证书认证报告》)下载并打印备查。境外学历考生须出具教育部留学服务中心出具的《国外学历学位认证书》。
PART6.考试
考生应当在考前十天左右,凭网报用户名和密码登录“研招网”自行下载打印《准考证》。《准考证》使用A4幅面白纸打印,正、反两面在使用期间不得涂改或书写。考生凭下载打印的《准考证》及有效居民身份证参加初试和复试。
1初试
1.初试日期和时间
2026年全国硕士研究生招生考试初试时间为2025年12月20日至21日(每天上午8:30—11:30,下午14:00—17:00)。考试时间以北京时间为准。
12月20日上午思想政治理论或管理类综合能力
12月20日下午外国语
12月21日上午业务课(一)或专业基础综合
12月21日下午业务课(二)
2.初试科目详见《重庆工商大学2026年硕士研究生招生专业目录》,初试方式均为笔试。
3.初试地点:由考生所选择的报考点统一安排(地点以准考证打印为准)。
4.初试有效证件:考生凭下载打印的《准考证》及二代居民身份证参加考试。
2复试
复试是对考生既往学业基础、专业能力素质、科研创新潜质等方面的全面考查和综合评价,复试不合格者不予录取。
在复试前学校将严格采取人证识别及相关信息库数据比对等措施,加强对考生的身份审核及报考专项计划、享受照顾(含加分)政策的资格审核,对不符合规定条件者,不予复试。少数民族考生身份以报考时查验的身份证为准,复试时不得更改。少数民族地区以国务院有关部门公布的《全国民族区域自治地方简表》为准。
1.复试合格分数线:我校在国家确定的初试成绩基本要求基础上,结合我校硕士生培养目标、年度招生计划、生源和总体初试成绩情况确定各学科专业进入复试的初试成绩基本要求。符合分数线要求的考生可参加复试。
参加专项计划的考生进入复试的初试成绩要求由学校依据教育部有关政策自行确定。
2.复试时间:预计为2026年3月下旬—4月上旬,具体时间另行通知。
3.复试内容:复试主要包括专业笔试、面试、外国语听力及口语测试以及校内培养单位要求的其他内容。
报考工商管理、公共管理、会计、旅游管理、项目管理和审计专业学位的考生将在复试中进行思想政治理论考试,成绩计入复试总成绩。
4.复试形式:复试采取差额形式,差额比例由我校自主确定并提前公布,进入复试的考生人数一般不少于各学科专业已公布招生计划的120%。合格生源比例不足的,按实际合格生源数组织复试。
5.加试:以同等学力参加复试的考生,在复试中须加试至少两门与报考专业相关的本科主干课程。加试方式为笔试,加试科目不得与初试科目相同,加试不合格者不予录取。
跨学科专业复试的考生(不仅限以同等学力身份报考的)是否需要在复试中加试与报考专业相关的本科主干课程,由我校各培养单位自主确定。
6.初试加分政策按《教育部关于印发〈2026年全国硕士研究生招生工作管理规定〉的通知》(教学〔2025〕2号)相关规定执行。初试符合教育部加分政策的考生,需在复试前向我校提出书面申请,并提供相关证明材料。未按时提交申请、证明材料,或证明材料弄虚作假、不符合加分政策的,不予加分。加分项目不累计,同时满足两项以上加分条件的考生按最高项加分。
PART7调剂

我校将根据招生计划及生源的实际情况,按教育部录取政策确定并公布调剂工作的具体要求和程序。届时请考生密切关注学校研究生院官网“招生管理”栏目发布的相关信息。
PART8体检
考生体检工作在拟录取后由我校组织进行。我校根据《中华人民共和国残疾人教育条例》和《教育部办公厅卫生部办公厅关于普通高等学校招生学生入学身体检查取消乙肝项目检测有关问题的通知》(教学厅〔2010〕2号)等文件规定,参照《教育部卫生部中国残疾人联合会关于印发〈普通高等学校招生体检工作指导意见〉的通知》(教学〔2003〕3号)要求执行。
PART9录取
(一)我校按照国家下达的招生指标,根据考生入学考试综合成绩(含初试和复试,初试成绩占综合成绩的权重一般不低于50%),结合其平时学习成绩和思想政治表现、业务素质以及身心健康状况等择优确定拟录取名单。
(二)思想政治素质和品德考核是保证入学新生质量的重要工作环节。对于思想政治素质和思想品德考核不合格者不予录取。
(三)复试不合格者,不予录取。
(四)定向就业的硕士研究生应当在被录取前与招生单位、用人单位分别签订定向就业*书。考生因报考硕士研究生与所在单位产生的问题由考生自行处理。若因此造成考生不能复试或无法录取,招生单位不承担责任。对于拟录取为定向就业的考生,一经录取后,不得变更录取信息中的就业方式。
特别提示:原则上我校非全日制硕士研究生只招收在职定向就业人员;工商管理[125100]、旅游管理[125400]、项目管理[125602]的全日制硕士研究生只招收在职定向就业人员。考生在填写网报信息时报考类别须选择定向。
(五)经考生确认的报考信息在录取阶段一律不作修改,对报考资格不符合规定者不予录取。
(六)被录取的新生(录取资格无效的除外),可以申请保留入学资格,保留入学资格的条件、期限等参见我校相关规定。
(七)新生应按时报到。不能按时报到者,须有正当理由和有关证明,并向学校请假。无故逾期两周不报到者,取消入学资格。应届本科毕业生及自学考试和网络教育届时可毕业本科生考生,在录取当年入学前须取得国家承认的国(境)内高校本科毕业证书或教育部留学服务中心出具的《国(境)外学历学位认证书》。录取当年入学前未取得相关证书的,其录取资格无效。
PART10学制
法律(法学)、公共管理(非全日制)、工商管理(非全日制,产教融合MBA)学制为两年,其他学科专业学制均为三年。各学科专业标准学制详见《重庆工商大学2026年硕士研究生招生专业目录》(全日制和非全日制)。
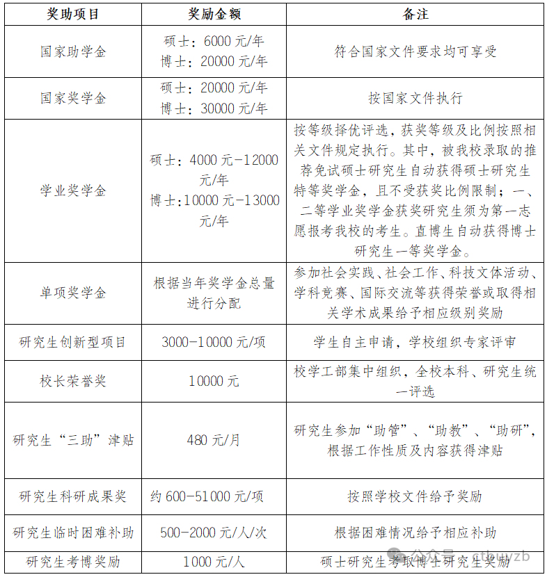
PART11学费与奖助学金
学费标准:学术学位硕士7000元/生/年;全日制专业学位硕士13000元/生/年;公共管理(非全日制)专业学位硕士34500元/生/年;工商管理(非全日制,综合管理MBA)、工商管理(非全日制,产教融合MBA)专业学位硕士35000元/生/年(以上级文件核定为准)。
重庆工商大学研究生奖助体系完备,研究生奖助学金有国家奖学金、国家助学金、学业奖学金等,具体奖助办法、奖助标准及条件要求以学校文件为准。
奖助学金参考下表:
注:表中各类奖助学金仅面向全日制、非定向就业硕士研究生评选,评选细则以学校相关文件及通知为准。
表中具体内容如有调整,以学校更新通知为准。

以上就是成都华新文登考研辅导中心为您提供重庆工商大学2026年硕士研究生招生简章的全部内容,更多内容请进入考研辅导栏目 查看

温馨提示: 提交留言后老师会第一时间与您联系! 热线电话:4006-303-880
【学校】咨询热线: 4006-303-880
以上信息知识产权归具体机构所有 | 招生合作 | 免责声明 | 版权/投诉