全国统一咨询电话 4006-303-880
汇上优课 兰州学大教育 高中辅导 甘肃有色冶金职业技术学院2025年招生报考指南

甘肃有色冶金职业技术学院2025年招生报考指南

2025-08-06 14:42分类:高中辅导阅读:97 分享
文章导语

甘肃有色冶金职业技术学院是由金昌市人民政府和金川集团股份有限公司共同出资兴建的全日制公立高等职业技术院校。现为甘肃省职业院校“双高”建设单位,国家级节约型公共机构示范单位、陇原工匠培训基地、甘肃省“工匠学院”。

学校名称

甘肃有色冶金职业技术学院

办学类型

全日制公办高等职业院校

办学层次

高职(专科)

学校地址

甘肃省金昌市天津路101号

学院网址

https://www.gsysyj.cn/

学院简介

甘肃有色冶金职业技术学院是由金昌市人民政府和金川集团股份有限公司共同出资兴建的全日制公立高等职业技术院校。现为甘肃省职业院校“双高”建设单位,国家级节约型公共机构示范单位、陇原工匠培训基地、甘肃省“工匠学院”。

学院遵循“就业立校、特色强校、合作兴学、服务社会”的办学宗旨,秉承“取精用弘、卓尔不群”的办学理念和“学无止境、行至于善"的校训,凝练形成“明德厚能、求真拓新”的校风、“ 知能双教、爱生爱校”的教风和“求知精能、善思笃行”的学风,重点培养具有较高职业素养和实践操作能力的技术人才。

学院设有8个教学单位,开设29个专业,围绕服务金昌市“2+4" 现代化产业体系,形成了智能冶金、循环化工、资源与信息、金属精密加工为主轴,智能建造、文旅商学等门类协调发展的专业体系。现有在校生9705人,教职员工535人,教师发表论文在中国知网收录760余篇,已获国家专利102项(其中发明专利10项),科研项目获批立项200余项。

学院牵头成立金昌市产教融合联盟,与金昌经开区、金川集团公司、兰州理工大学共同组建金昌国家级经开区有色金属新材料产教联合体和全国有色金属新材料行业产教融合共同体,建成金川集团、华中数控、蓝山屯河等10个实体化运营的产业学院,先后与金川集团化工有限责任公司、新疆宜化有限责任公司、新疆昆仑钢铁有限公司、中贝未来教育集团等11家用人单位建成特色学徒制订单班30余个。近年,有1000余名学生参加专升本考试被西北师范大学、兰州理工大学等本科院校录取,毕业生就业去向落实率稳居全省50所本专科高校前列。

专业设置

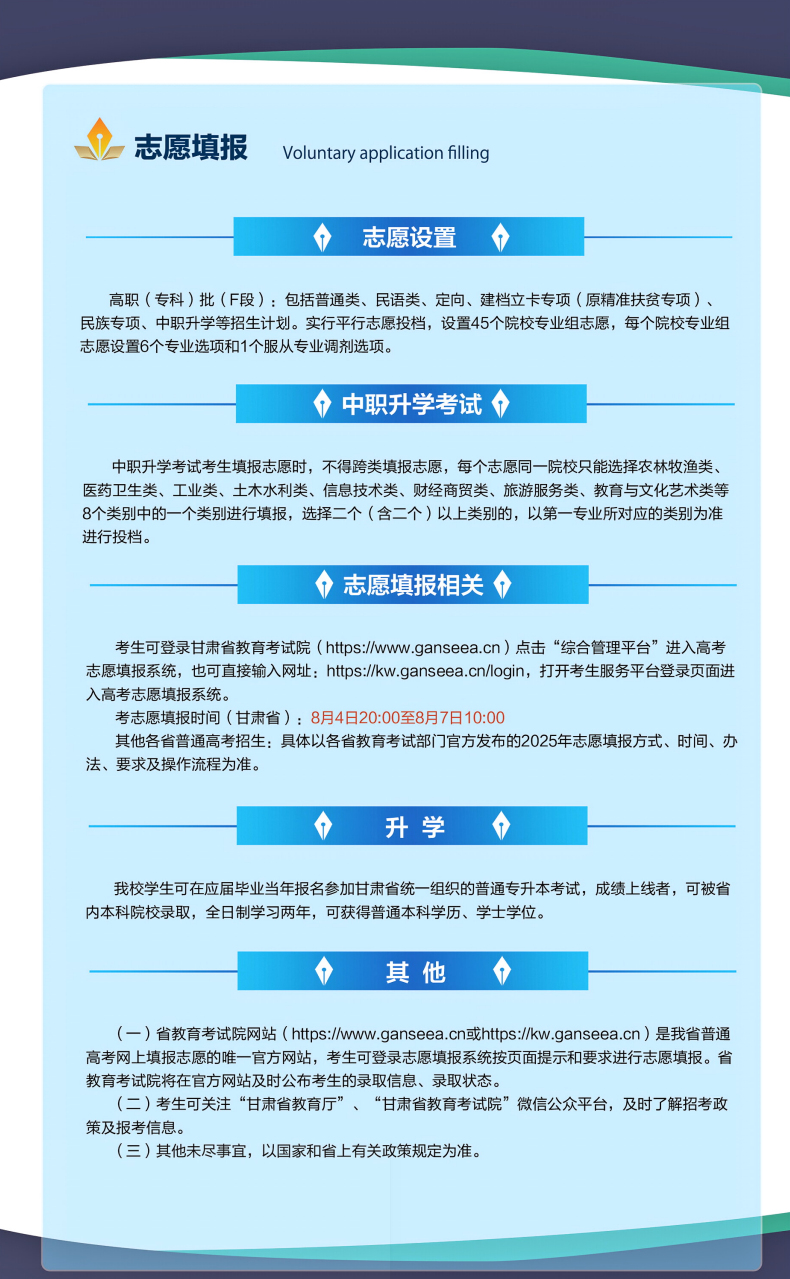
志愿填报

硬核资助

奖学金

设立“国家奖学金”、“国家励志奖学金”、"国家助学金”、“学院奖学金”等,国家奖学金为10000元/年,国家励志奖学金为6000元/年,国家助学金为3700元/年。

助、贷、减、缓

对经济困难的学生,采取国家助学贷款、生源地助学贷款、勤工助学及学费减免、缓缴学费、新生入学“绿色通道”等形式给予资助,保证经济困难学生能够顺利完成学业。

免、补

对建档立卡贫困家庭学生按标准每学年免除(补助)学费、 住宿费、书本费,其补助资金由各县(区、市)教育部门发放,详细政策内容见《甘肃省高职(专科)建档立卡贫困家庭学生免除(补助)学费和书本费实施细则》(甘教厅[2017]67号)。

以上就是兰州学大教育为您提供甘肃有色冶金职业技术学院2025年招生报考指南的全部内容,更多内容请进入高中辅导栏目 查看

温馨提示: 提交留言后老师会第一时间与您联系! 热线电话:4006-303-880
【学校】咨询热线: 4006-303-880
以上信息知识产权归具体机构所有 | 招生合作 | 免责声明 | 版权/投诉