全国统一咨询电话 4006-303-880
汇上优课 兰州学大教育 高中辅导 兰州职业技术学院2025年招生简章一览

兰州职业技术学院2025年招生简章一览

2025-08-06 11:45分类:高中辅导阅读:77 分享
文章导语

兰州职业技术学院是兰州市政府所属的全日制普通高等职业院校。现有总校区、雁儿湾校区、桃林校区3个校区,占地面积462亩。

【学院代码】12833

『办学类型』公办普通高等院校

『培养层次』 高职(专科)

兰州职业技术学院是兰州市政府所属的全日制普通高等职业院校。现有总校区、雁儿湾校区、桃林校区3个校区,占地面积462亩。设10个二级学院、3个教学部。在校生一万三千余人,教职工774人,副高职称以上教师262人,教师中博士、硕士研究生376人。经甘肃省政府批准,在学院挂牌成立了甘肃工商技师学院。以学院为牵头单位,组建了“甘肃省学前教育职业教育集团”,以学院和甘肃省文化产权交易中心为联合牵头单位,组建了“甘肃省文化产业职业教育集团”。

学院是“兰州市数据信息产业人才培养基地”,教育部首批“教育信息化建设试点单位”,学院的信息化建设及数字化校园建设取得阶段性成果,“智慧兰职”实现了人、财、物、事的高效快捷管理。

学院设有高等教育研究所,办有《兰州职业技术学院学报》,是经国家新闻出版署批准创办的国内公开发行的综合性学术理论期刊。为RCCSE高职高专成高院校学报类核心期刊,所刊学术论文被中国维普、万方、中国期刊网等收录。

学院是甘肃省高水平高职学校建设计划A档建设单位,省级优质高等职业院校,首届甘肃省黄炎培职业教育优秀学校奖,甘肃省创新创业教育改革示范高校。国家级节约型公共机构示范单位,全国职业院校数字校园建设样板校。获得“全国文明单位”“全国职业教育先进单位”等荣誉称号。

01学院荣誉

★ 全国文明单位

★ 全国职业教育先进单位

★ 全国节约型公共机构示范单位

★ 全国职业院校数字校园建设样板校

★ 全国高校毕业生就业能力培训基地

★ 教育部首批“教育信息化建设试点单位”

★ 甘肃省“双高计划”高水平学校建设单位(A档)

★ 甘肃省优质高等职业院校(首批)

★ 甘肃省黄炎培职业教育优秀学校(首批)

★ 甘肃省工匠学院(首批)

★ 甘肃省大学生就业工作示范性高校

★ 甘肃省创新创业教育改革示范高校

★ 甘肃省学前教育职业教育集团

★ 甘肃省文化产业职业教育集团

02学院特色

★ 教育部首批“教育信息化建设试点单位”

★ 中国机器人焊接协会西北唯一授权培训基地

★ 中国汽车维修行业协会培训中心

★ 中国汽车保修设备行业协会培训中心

★ 西北首家“非物质文化遗产”传承高职院校

★ 西北巴斯夫深度合作高职院校

★ 西北首家“婚庆服务与管理专业”具备国际“婚礼统筹师-CWP”师资高职院校

★ 西北唯一合作“北京21世纪教育集团”高职院校

★ 西北首家高职院校“香格里拉酒店”人才培养基地

★ 西北首家“德国费斯托工具”木艺创意中心(比赛)基地

★ 费斯托工具FESTOOL工具(中国)西北培训中心

★ 西北首家博世汽车技术服务(中国)有限公司诊断实训中心

★ 中科院“全国物联网应用型人才联合培养基地、物联网工程师认证考点”

★ 兰州市数据信息产业人才培养基地

03招生方式

• 综合评价录取

符合甘肃省高考报名条件、具有省内普通高中学业水平测试成绩的应往届毕业生,参加甘肃省普通高中生综合评价,以高中学业水平测试成绩录取。(具体以甘肃省教育厅、甘肃省教育考试院公布的正式文件为准)

• 普通高考

参加当年普通高等学校招生全国统一考试的考生,含艺术类考生。面向甘肃、山东、河北、青海、宁夏、新疆、西藏、云南、贵州等省份招生。

• 中职升学考试

符合甘肃省报名条件、具有省内中等职业学校(含技工学校)学籍的应往届毕业生,参加中职升学考试录取。

• 单考单招

已参加当年甘肃省高考或中职升学考试且未被录取的考生和符合甘肃省普通高考报名条件的应往届高中、中职毕业生,退役军人,下岗职工,农民工和高素质农民等群体,需报名参加我院组织的单考单招招生考试。(具体以甘肃省教育厅、甘肃省教育考试院公布的正式文件为准)我院单考单招招收具有体育、艺术等特长的考生,参加我院组织的体育、艺术特长生职业适应性测试。

• 中高职一体化联合培养转段

与我院签订中高职一体化联合培养*的甘肃省内部分中等职业学校(含技工学校)二年级学生,需报名参加我院组织的中高职一体化联合培养转段考试。

04招生专业

专业目录

现代学徒制班

校企合作订单班

05历年分数线

省内近年最低录取分数线

外省近年录取分数线

 

 

06学科专业

学院是甘肃省高水平高职学校建设计划A档建设单位,专业建设紧密结合市场和企业发展需求。数控技术、学前教育专业为国家级骨干专业;数控技术、学前教育、汽车检测与维修技术、动漫设计与制作技术、物流管理、电子商务、机电一体化7个专业为省级骨干专业;模具设计与制造、电子商务、动漫设计与制作等3个专业为省级教改试点专业;数控技术、动漫设计与制作、汽车检测与维修技术3个专业为省级特色专业;有光伏发电技术与应用团队、汽车检测与维修技术团队、学前教育教学团队等11个省级教学团队。建成“汽车电子控制技术”等7门省级精品课程,有汽车发动机构造与原理等4门省级精品资源共享课。综合物流实训、课件制作等22门省级在线精品课程。获得“依托校企校研合作平台构建光伏特色专业模式”等12项省级教学成果奖。学院共有物流管理、传感网应用开发等28个“1+X证书”试点项目。学院还成立省内首家非物质文化遗产学院,着力培养具有新时代工匠精神和创新创业能力的非遗传承人。

07实训基地

学院与德国BOSCH(博世)、麦特奔腾、费斯托(中国)、巴斯夫、奔驰、陆科斯德等知名企业深度合作,与汉斯·赛德尔基金会共建培训中心,共同开展汽车专业建设和人才培养和培训。信息安全与管理专业成为甘肃省在高等职业院校中开设的首个网络空间安全一级学科下的专业。兰州市网络安全学院落户学院。与华为技术有限公司、甘肃九霄鲲鹏科技有限责任公司建设的甘肃省首个鲲鹏产业学院落户学院。与安德控股(香港)有限公司开始跨境电商大学生(双创)产业园的战略合作。

08就业升学

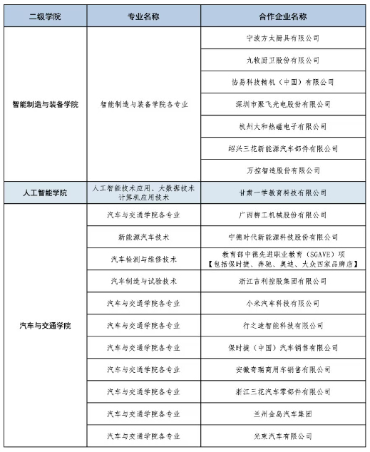
学院始终坚决贯彻党中央、国务院“稳就业”、“保就业”决策部署,将毕业生高质量充分就业作为紧迫的政治任务。“一把手”抓就业,全员促就业,校院联动、协同聚力,多措并举、精准施策,进一步优化就业指导服务,促进校企供需对接,把握“寒假促就业暖心行动”、“春季促就业冲刺攻坚行动”、“就业“百日冲刺”行动”三个阶段,实施“7+7融合”促就业工作体系,切实提升毕业生就业工作质效,促进高质量充分就业。学院已与省内外多家知名企业合作,建立校外实习就业基地、现代学徒制班、订单班,促进了学生职业素质的养成和职业能力的提高,毕业生就业率连续多年位列全省前列。

09人才培养

学院重视实践教学,注重学生创新创业能力的培养和提高。现有机械工程、汽车技术、生物制药、动漫设计、物流技术、学前教育、电子信息、太阳能光伏等100余个校内实训中心,54个校外实习实训基地。有国家级生产性实训基地3个,国家示范性虚拟仿真实训基地1个,第46届世界技能大赛国家集训基地2个,国家级协同创新中心1个,省级协同创新中心3个。学院积极组织学生参加专业技能比赛,以赛促教、以赛促学、以赛促改,近三年,学生在全国和全省及行业各类技能大赛中获奖数百项。学院学生竞赛成果连续7年荣登全国榜单,稳居全省前列。中央广播电视总台、新华网、*、*、《中国教育报》、中国教育电视台等10余家国家、省、市级媒体报道500余次。第46届世界技能大赛2个国家集训基地落户学院。

以上就是兰州学大教育为您提供兰州职业技术学院2025年招生简章一览的全部内容,更多内容请进入高中辅导栏目 查看

温馨提示: 提交留言后老师会第一时间与您联系! 热线电话:4006-303-880
【学校】咨询热线: 4006-303-880
以上信息知识产权归具体机构所有 | 招生合作 | 免责声明 | 版权/投诉