全国统一咨询电话 4006-303-880
汇上优课 长沙学大教育 高中辅导 2025年邵阳市区小升初招生入学政策问答

2025年邵阳市区小升初招生入学政策问答

2025-07-29 15:11分类:高中辅导阅读:139 分享
文章导语

邵阳市区小学升初中报名时间是2025年8月1日8:00至2025年8月7日18:00。逾期未报名视为放弃2025年邵阳市市城区初中学位。

问:通过哪些渠道可以了解到2025年邵阳市市区小学升初中招生入学工作有关政策?

答:市民可以通过以下渠道了解2025年邵阳市市区小学升初中招生入学工作有关政策:

1.登录邵阳市教育局网站(https://jyj.shaoyang.gov.cn/)主页,查阅《关于印发〈2025年邵阳市市区小学升初中招生入学工作实施方案〉的通知》(邵教通〔2025〕68号)获取相关信息;

2.扫如下二维码,关注“邵阳市教育局”微信公众号获取有关招生信息;

3.工作日上班时间(上午8:00-12:00,下午15:00-18:00)拨打邵阳市教育局基础教育科咨询电话,进行政策电话咨询。

问:今年邵阳市市区小学升初中什么时候报名?

答:凡2025年需到邵阳市市区初中学校(含民办)就读的学生或其监护人须于2025年8月1日8:00至2025年8月7日18:00完成报名和在线信息填报工作。

问:如果学生家长错过了报名时间,可以补报名吗?

答:不可以。逾期不报者,视为放弃2025年邵阳市市区初中学位。

问:今年邵阳市市区小学升初中怎么报名?

答:根据省教育厅有关文件要求,我市市区初中招生2025年继续实行线上报名,学生监护人可选择以下任一方式登录报名,申请初中学校初一学位:

(1)方式一:下载“湘易办”移动APP,注册后登录“湘易办”,点击“高效办成一件事”服务专区,点击“个人事项”中的“教育入学”,点击“邵阳”,选择“邵阳市区”进入“邵阳市中小学招生报名系统”报名。

(2)方式二:关注“邵阳市教育局”微信公众号,点击“微服务”,选择“义务教育报名入口”,凭注册所用的用户名和密码,即可登录“邵阳市市区中小学招生报名系统”报名。

(3)方式三:登录湖南省政务服务一体化平台(网址:http://zwfw-new.hunan.gov.cn/hnzwfw/1/index.htm),选择“高效办成一件事”服务专区,点击“入学”,选择“立即办理”,在“学生的入学地区”栏选择“邵阳”,点击“邵阳市区”,进入登录弹窗,凭注册所用的用户名和密码登录,即可登录“邵阳市市区中小学招生报名系统”报名。

问:返城生是怎么定义的?怎么报名?

答:返城生是指小学六年级未在邵阳市区就读,但户籍或法定监护人房产在邵阳市区,想要回邵阳市区就读初中的小学六年级毕业生。报名大祥区辖区内初中学校(含区域内市直属学校)的返城生,需在市教育局一楼大厅(地址:邵阳市大祥区宝庆中路505号)现场审核后再进行网上报名;大祥区返城生只接受“户籍房产两证”“户籍一证生”“房产一证生”报名。报名双清区、北塔区辖区内初中学校(含区域内市直属学校)的返城生,直接在招生平台中选择“返城生”报名。

问:市区初中招生与就读小学有关吗?

答:除参加对口初中学校招生和直升的小学毕业生外,其他小学毕业生升初中的主要录取依据为学生的户籍和房产信息。

问:电脑网页报名和手机报名,哪一种操作更便捷?

答:为方便家长在系统上便捷上传入学证件资料,建议家长使用手机下载“湘易办”APP报名,且在小升初工作期间不要更换所注册的手机号码。之前已注册过“湘易办”账号的家长应特别注意,要及时将手机号码更新为目前正在使用的手机号码,以免因联系不上而影响录取。

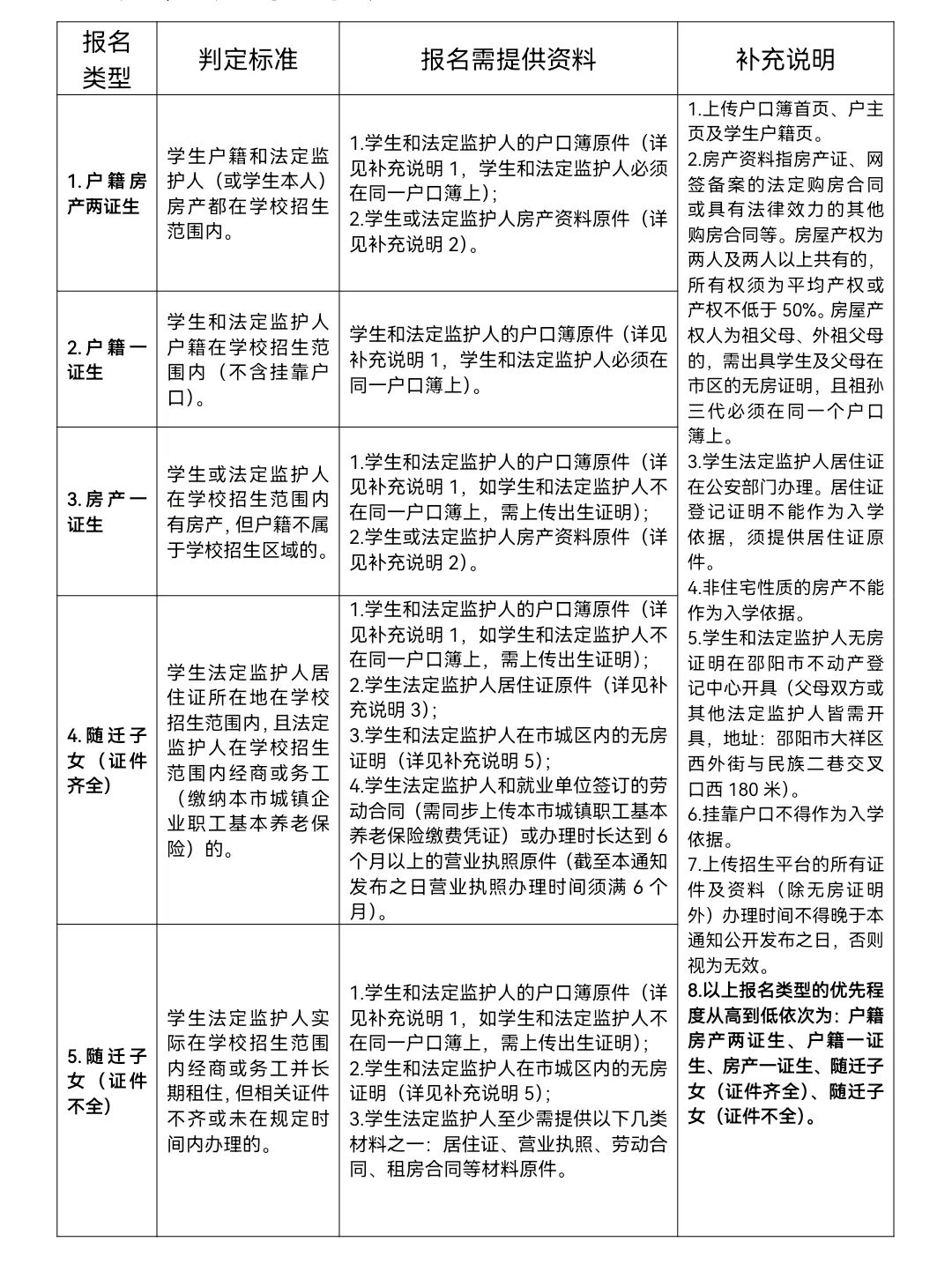
问:参加今年市区初中招生的报名类型有哪几类?

答:今年市区初中招生的报名类型及判定标准如下:

问:学生或其监护人如何上传资料?

答:进入在线填报基本资料页面,根据报名类型所规定的相应资料清单,在“资料上传”栏上传户籍、房产及其他佐证资料。

问:学生户籍迁入时间或购房时间有一定的时限吗?

答:学生或其监护人提供的所有与本次升学相关的证件资料必须真实有效,显示的日期须在招生文件公开发布前。

问:学生提供的户籍资料,一定要显示户主和学生为直系亲属关系,才能作为户籍入学依据吗?

答:是的。户主和学生关系必须为直系亲属或其他法定监护人关系,才能作为学生入学依据。如果户主或房主为学生祖辈,则要求祖孙三代须在同一户口簿上。其他旁系亲属关系或挂靠户籍关系,均不能作为学生初中入学的户籍依据。

问:学生户籍与其父母户籍不在一个户口本上,学生可以将其父母市区房产信息作为其入学依据吗?

答:可以作为房产一证生申请初中学位。但是必须同时在报名系统上传清晰可辨认的学生医学出生证明和房产资料照片。

问:户籍为挂靠户或旁系亲属关系的市区小学六年级毕业生,其父母或其他法定监护人又未取得邵阳市区户籍或房产,应该如何申请市区初中学位?

答:除参加对口初中招生的市区小学六年级毕业生外,其他作为调剂录取对象,安排公办初中学位。

问:公房、廉租房和经济适用房的租赁证可作为学生入学的房产依据吗?

答:公房、廉租房和经济适用房租赁证一般视为小产权房,可作为学生入学的房产依据。

问:门面等商业房产可作为申请初中学位的房产依据吗?

答:商业房产不能作为申请初中学位的房产依据。是否属于商业房产,以房产证描述为准。

问:公民私人之间房产买卖合同,可以作为学生申请市区初中学位的房产依据吗?

答:公民私人之间的房产买卖合同,不能作为学生申请市区初中学位的房产依据。

问:学生父母或其他法定监护人现居住房产系从他人合法购得,但因某种原因无法办理房产证,该房产可以作为其子女申请市区初中学位的房产依据吗?

答:可以作为申请初中学位的房产依据,但是须同时在系统上传如下资料:①户主和学生户籍信息;②房产付款依据或凭证;③水、电、煤气开户或缴费凭证。如有必要,招生工作人员还需入户查验。

问:家长或监护人房产证正处于抵押阶段,该如何上传房产资料?

答:在邵阳市市区初中招生报名系统上传市不动产登记中心或其他相关职能部门所出具的房产抵押证明扫描件。

问:学生家长或其他法定监护人房产证为多人共有,可以作为学生申请初中学位的房产依据吗?

答:房屋产权为两人及两人以上共有的,所有权须为平均产权或产权不低于50%,才可作为房产入学依据。

问:学生在线填报的信息和上传的资料可以修改吗?

答:报名时间截止之前,学生或其法定监护人可凭所注册的账户和密码多次登录系统,点击电脑页面“报名信息”或手机端“我的报名信息”,对已提交信息进行修改并注意点击“保存”按钮。报名时间截止后,所提交信息将不能修改。

问:家长有邵阳市市区户籍和房产,但户籍地址与房产地址不一致,并且分别属于不同初中学校招生范围,应该如何选择报名类型?

答:户籍和房产地址不一致,但都属于邵阳市市区范围的,家长可以选择“户籍一证生”的报名类型,也可以选择“房产一证生”的报名类型,但只能选择一个报名类型。学生或其法定监护人应慎重选择“报名类型”。确定“报名类型”后,填报信息和上传相应证件资料。

问:家长或法定监护人有多处邵阳市市区房产的,该如何报名?

答:家长或法定监护人有多处邵阳市市区房产的,只能上传一个房产地址,并选择一所相应的初中学校申请片区学位。持不同房产为一个学生申请两个及以上初中学位,属于无效报名行为,该生将纳入调剂录取对象。

问:同一户籍或房产,可以为多个学生报名申请初中学位吗?

答:可以,但学生必须为产权人的直系亲属。

问:今年有哪些公办初中提供派位学位?如何进行申报?

答:今年只有邵阳市第七中学提供公办初中派位学位。未被片区学位录取的大祥区城区毕业的小学六年级毕业学生(双清区、北塔区小学六年级毕业学生不得跨区域申请派位)可自愿申请参加派位录取,已被片区学位录取的学生不得申请派位录取。具体录取规则如下:采取电脑派位的方式补足邵阳市第七中学富余学位。如申请派位且符合条件的学生人数少于学校富余学位数,则全部录取;如申请派位且符合条件的学生人数多于学校富余学位数,则进行摇号。

问:学生该如何选择公办初中片区学位和公办初中派位学位?

答:学生可以作出如下任一选择:①同时申请公办初中片区学位和邵阳市第七中学派位学位;②仅申请公办初中片区学位。

特别提醒:同时申请公办初中片区学位和公办初中派位学位的学生,如已被片区学位录取,则其申报的相应公办初中派位学位自动取消。

问:对申报公办初中派位学位的学生应特别注意哪些事项?

答:邵阳市第七中学实行走通制度。家长在申报公办初中派位学位时,须详细了解今年参加公办初中学位派位学校的地理位置,须全面考虑学生上下学交通及生活是否便利等有关因素。如因学生学习不便确需转入他校,学生初升高时将不能享受省级示范性普通高中指标生资格,家长须谨慎考虑。

问:公办初中学位派位将在何时进行?

答:邵阳市第七中学的学位派位录取工作将在片区学位审核完成后进行,根据富余学位数从申报名单中通过电脑随机摇号,确定录取人数。

问:家长如何申报民办初中学位?

答:市区目前有两所民办初中学校,分别为邵阳市湘郡铭志学校和双清区石齐学校。

邵阳市湘郡铭志学校招生计划由北塔区教育局根据民办学位占比核定下达,具体招生工作由北塔区教育局自行组织。

双清区石齐学校招生计划由双清区教育局根据民办学位占比核定下达,具体招生工作由双清区教育局自行组织。

问:学生如果已经被民办初中学校录取,是否还可以参加公办初中学校录取?

答:不可以。被民办学校录取的学生,其公办初中学位自动取消,一律不得更改录取结果,否则将其纳入调剂录取对象,请学生和家长务必知晓。

问:报名期间,如何进行现场咨询?

答:为方便家长来访咨询,招生期间市教育局设立招生报名现场咨询点:

咨询时间:8月1日-7日上午:8:00-12:00,下午:15:00-18:00;

咨询地点:邵阳市大祥区宝庆中路505号邵阳市教育局办公楼一楼大厅。

问:今年市区初中招生工作录取结果将何时公布?

答:按照工作安排,今年市区初中招生录取结果预计将于8月29日公布录取结果,届时可通过手机接收短信或通过招生系统查看录取结果。

问:今年市区初一学生报名需持录取通知书到初中学校报名吗?

答:不需要。学生持户口簿或身份证,根据系统显示录取结果或手机短信于规定时间内到相应录取学校报到入学。

问:如发现有招生工作过程中有损公平公正的违纪违规的招生行为,该向哪里反映?

答:市纪委监委驻市教育局纪检监察组将全程监督市区初中招生工作,及时纠正和严肃查处各种违规违纪招生行为。

以上就是长沙学大教育为您提供2025年邵阳市区小升初招生入学政策问答的全部内容,更多内容请进入高中辅导栏目 查看

温馨提示: 提交留言后老师会第一时间与您联系! 热线电话:4006-303-880
【学校】咨询热线: 4006-303-880
以上信息知识产权归具体机构所有 | 招生合作 | 免责声明 | 版权/投诉